Histone H3 Mouse Monoclonal Antibody [A11-D7]
製品仕様
今すぐ注文,【现货】
問い合わせをクリックCatalog# M1309-1
Histone H3 Mouse Monoclonal Antibody [A11-D7]
-
WB
-
IF-Cell
-
IHC-P
-
IF-Tissue
-
Human
-
Mouse
-
Rat
-
Zebrafish
-
unconjugated
概要
製品名
Histone H3 Mouse Monoclonal Antibody [A11-D7]
抗体の種類
Mouse Monoclonal Antibody
免疫原
Synthetic peptide within N-terminal human Histone H3.
種属反応性
Human, Mouse, Rat, Zebrafish
検証された応用例
WB, IF-Cell, IHC-P, IF-Tissue
分子量
Predicted band size: 15 kDa
陽性対照
HeLa cell lysate, A549 cell lysate, HT-29 cell lysate, HEK-293 cell lysate, C2C12 cell lysate, L-929 cell lysate, C6 cell lysate, zebrafish tissue lysates, HepG2 cell lysate, A431 cell lysate, MCF7 cell lysate, NIH/3T3 cell lysate, PC-12 cell lysate, Hela, F9, human skin tissue, human liver tissue, human testis tissue, mouse brain tissue, mouse testis tissue, rat testis tissue.
結合
unconjugated
クローン番号
A11-D7
RRID
製品の特徴
形態
Liquid
保存方法
Shipped at 4℃. Store at +4℃ short term (1-2 weeks). It is recommended to aliquot into single-use upon delivery. Store at -20℃ long term.
保存用バッファー
1*PBS (pH7.4), 0.2% BSA, 40% Glycerol. Preservative: 0.05% Sodium Azide.
アイソタイプ
IgG2b
精製方法
Protein A affinity purified.
応用希釈度
-
WB
-
1:10,000-1:20,000
-
IF-Cell
-
1:200-1:500
-
IHC-P
-
1:1,000
-
IF-Tissue
-
1:200
論文における応用例
| WB | 確認する 30 以下の論文 |
| IF | 確認する 1 以下の論文 |
論文における種属
| Human | 確認する 17 以下の論文 |
| Mouse | 確認する 3 以下の論文 |
| Rice | 確認する 3 以下の論文 |
| Rat | 確認する 2 以下の論文 |
| V. dahliae | 確認する 1 以下の論文 |
| Cotton mealybug | 確認する 1 以下の論文 |
| Fungi | 確認する 1 以下の論文 |
| Ustilaginoidea virens | 確認する 1 以下の論文 |
| Mulberry tree | 確認する 1 以下の論文 |
| Magnaporthe oryzae | 確認する 1 以下の論文 |
ターゲット
機能
The nucleosome, made up of DNA wound around eight core histone proteins (two each of H2A, H2B, H3, and H4), is the primary building block of chromatin. Histones thereby play a central role in transcription regulation, DNA repair, DNA replication and chromosomal stability. DNA accessibility is regulated via a complex set of post-translational modifications of histones, also called histone code, and nucleosome remodeling.
背景文献
1. Flanagan J.F., Mi L.-Z., Chruszcz M., Cymborowski M., Clines K.L., Kim Y., Minor W., Rastinejad F., Khorasanizadeh S."Double chromodomains cooperate to recognize the methylated histone H3 tail."Nature 438:1181-1185(2005)
2. "Arginine methylation of the histone H3 tail impedes effector binding."Iberg A.N., Espejo A., Cheng D., Kim D., Michaud-Levesque J., Richard S., Bedford M.T.J. Biol. Chem. 283:3006-3010(2008)
配列相同性
Belongs to the histone H3 family.
翻訳後修飾
Acetylation is generally linked to gene activation. Acetylation on Lys-10 (H3K9ac) impairs methylation at Arg-9 (H3R8me2s). Acetylation on Lys-19 (H3K18ac) and Lys-24 (H3K24ac) favors methylation at Arg-18 (H3R17me). Acetylation at Lys-123 (H3K122ac) by EP300/p300 plays a central role in chromatin structure: localizes at the surface of the histone octamer and stimulates transcription, possibly by promoting nucleosome instability.; Citrullination at Arg-9 (H3R8ci) and/or Arg-18 (H3R17ci) by PADI4 impairs methylation and represses transcription.; Asymmetric dimethylation at Arg-18 (H3R17me2a) by CARM1 is linked to gene activation. Symmetric dimethylation at Arg-9 (H3R8me2s) by PRMT5 is linked to gene repression. Asymmetric dimethylation at Arg-3 (H3R2me2a) by PRMT6 is linked to gene repression and is mutually exclusive with H3 Lys-5 methylation (H3K4me2 and H3K4me3). H3R2me2a is present at the 3' of genes regardless of their transcription state and is enriched on inactive promoters, while it is absent on active promoters.; Methylation at Lys-5 (H3K4me), Lys-37 (H3K36me) and Lys-80 (H3K79me) are linked to gene activation. Methylation at Lys-5 (H3K4me) facilitates subsequent acetylation of H3 and H4. Methylation at Lys-80 (H3K79me) is associated with DNA double-strand break (DSB) responses and is a specific target for TP53BP1. Methylation at Lys-10 (H3K9me) and Lys-28 (H3K27me) are linked to gene repression. Methylation at Lys-10 (H3K9me) is a specific target for HP1 proteins (CBX1, CBX3 and CBX5) and prevents subsequent phosphorylation at Ser-11 (H3S10ph) and acetylation of H3 and H4. Methylation at Lys-5 (H3K4me) and Lys-80 (H3K79me) require preliminary monoubiquitination of H2B at 'Lys-120'. Methylation at Lys-10 (H3K9me) and Lys-28 (H3K27me) are enriched in inactive X chromosome chromatin. Monomethylation at Lys-57 (H3K56me1) by EHMT2/G9A in G1 phase promotes interaction with PCNA and is required for DNA replication.; Phosphorylated at Thr-4 (H3T3ph) by HASPIN during prophase and dephosphorylated during anaphase. Phosphorylation at Ser-11 (H3S10ph) by AURKB is crucial for chromosome condensation and cell-cycle progression during mitosis and meiosis. In addition phosphorylation at Ser-11 (H3S10ph) by RPS6KA4 and RPS6KA5 is important during interphase because it enables the transcription of genes following external stimulation, like mitogens, stress, growth factors or UV irradiation and result in the activation of genes, such as c-fos and c-jun. Phosphorylation at Ser-11 (H3S10ph), which is linked to gene activation, prevents methylation at Lys-10 (H3K9me) but facilitates acetylation of H3 and H4. Phosphorylation at Ser-11 (H3S10ph) by AURKB mediates the dissociation of HP1 proteins (CBX1, CBX3 and CBX5) from heterochromatin. Phosphorylation at Ser-11 (H3S10ph) is also an essential regulatory mechanism for neoplastic cell transformation. Phosphorylated at Ser-29 (H3S28ph) by MAP3K20 isoform 1, RPS6KA5 or AURKB during mitosis or upon ultraviolet B irradiation. Phosphorylation at Thr-7 (H3T6ph) by PRKCB is a specific tag for epigenetic transcriptional activation that prevents demethylation of Lys-5 (H3K4me) by LSD1/KDM1A. At centromeres, specifically phosphorylated at Thr-12 (H3T11ph) from prophase to early anaphase, by DAPK3 and PKN1. Phosphorylation at Thr-12 (H3T11ph) by PKN1 is a specific tag for epigenetic transcriptional activation that promotes demethylation of Lys-10 (H3K9me) by KDM4C/JMJD2C. Phosphorylation at Thr-12 (H3T11ph) by chromatin-associated CHEK1 regulates the transcription of cell cycle regulatory genes by modulating acetylation of Lys-10 (H3K9ac). Phosphorylation at Tyr-42 (H3Y41ph) by JAK2 promotes exclusion of CBX5 (HP1 alpha) from chromatin.; Monoubiquitinated by RAG1 in lymphoid cells, monoubiquitination is required for V(D)J recombination (By similarity). Ubiquitinated by the CUL4-DDB-RBX1 complex in response to ultraviolet irradiation. This may weaken the interaction between histones and DNA and facilitate DNA accessibility to repair proteins.; Lysine deamination at Lys-5 (H3K4all) to form allysine is mediated by LOXL2. Allysine formation by LOXL2 only takes place on H3K4me3 and results in gene repression.; Crotonylation (Kcr) is specifically present in male germ cells and marks testis-specific genes in post-meiotic cells, including X-linked genes that escape sex chromosome inactivation in haploid cells. Crotonylation marks active promoters and enhancers and confers resistance to transcriptional repressors. It is also associated with post-meiotically activated genes on autosomes.; Butyrylation of histones marks active promoters and competes with histone acetylation. It is present during late spermatogenesis.; Succinylation at Lys-80 (H3K79succ) by KAT2A takes place with a maximum frequency around the transcription start sites of genes. It gives a specific tag for epigenetic transcription activation. Desuccinylation at Lys-123 (H3K122succ) by SIRT7 in response to DNA damage promotes chromatin condensation and double-strand breaks (DSBs) repair.; Serine ADP-ribosylation constitutes the primary form of ADP-ribosylation of proteins in response to DNA damage. Serine ADP-ribosylation at Ser-11 (H3S10ADPr) is mutually exclusive with phosphorylation at Ser-11 (H3S10ph) and impairs acetylation at Lys-10 (H3K9ac).
亜細胞局在
Nucleus.
UNIPROT #
別名
H3 histone family member E pseudogene antibody
H3 histone family
member A antibody
H3/A antibody
H31_HUMAN antibody
H3F3 antibody
H3FA antibody
Hist1h3a antibody
HIST1H3B antibody
HIST1H3C antibody
展開H3 histone family member E pseudogene antibody
H3 histone family
member A antibody
H3/A antibody
H31_HUMAN antibody
H3F3 antibody
H3FA antibody
Hist1h3a antibody
HIST1H3B antibody
HIST1H3C antibody
HIST1H3D antibody
HIST1H3E antibody
HIST1H3F antibody
HIST1H3G antibody
HIST1H3H antibody
HIST1H3I antibody
HIST1H3J antibody
HIST3H3 antibody
histone 1
H3a antibody
Histone cluster 1
H3a antibody
Histone H3 3 pseudogene antibody
Histone H3.1 antibody
Histone H3/a antibody
Histone H3/b antibody
Histone H3/c antibody
Histone H3/d antibody
Histone H3/f antibody
Histone H3/h antibody
Histone H3/i antibody
Histone H3/j antibody
Histone H3/k antibody
Histone H3/l antibody
折りたたむ画像
-
Western blot analysis of Histone H3 on different lysates with Mouse anti-Histone H3 antibody (M1309-1) at 1/10,000 dilution and competitor's antibody at 1/5,000 dilution.
Lane 1: HeLa cell lysate
Lane 2: A549 cell lysate
Lane 3: HT-29 cell lysate
Lane 4: HEK-293 cell lysate
Lane 5: C2C12 cell lysate
Lane 6: L-929 cell lysate
Lane 7: C6 cell lysate
Lysates/proteins at 10 µg/Lane.
Predicted band size: 15 kDa
Observed band size: 15 kDa
Exposure time: 18 seconds; ECL: K1801;
4-20% SDS-PAGE gel.
Proteins were transferred to a PVDF membrane and blocked with 5% NFDM/TBST for 1 hour at room temperature. The primary antibody (M1309-1) at 1/10,000 dilution and competitor's antibody at 1/5,000 dilution were used in 5% NFDM/TBST at 4℃ overnight. Goat Anti-Mouse IgG - HRP Secondary Antibody (HA1006) at 1/50,000 dilution was used for 1 hour at room temperature. -
Western blot analysis of Histone H3 on zebrafish tissue lysates with Mouse anti-Histone H3 antibody (M1309-1) at 1/500 dilution.
Lysates/proteins at 10 µg/Lane.
Predicted band size: 15 kDa
Observed band size: 15 kDa
Exposure time: 1 minute;
10% SDS-PAGE gel.
Proteins were transferred to a PVDF membrane and blocked with 5% NFDM/TBST for 1 hour at room temperature. The primary antibody (M1309-1) at 1/500 dilution was used in 5% NFDM/TBST at room temperature for 2 hours. Goat Anti-mouse IgG - HRP Secondary Antibody (HA1006) at 1:150,000 dilution was used for 1 hour at room temperature. -
Western blot analysis of Histone H3 on different lysates with Mouse anti-Histone H3 antibody (M1309-1) at 1/5,000 dilution.
Lane 1: HeLa cell lysate (15 µg/Lane)
Lane 2: HEK-293 cell lysate (15 µg/Lane)
Lane 3: HepG2 cell lysate (15 µg/Lane)
Lane 4: A431 cell lysate (15 µg/Lane)
Lane 5: MCF7 cell lysate (15 µg/Lane)
Lane 6: NIH/3T3 cell lysate (15 µg/Lane)
Lane 7: C2C12 cell lysate (15 µg/Lane)
Lane 8: C6 cell lysate (15 µg/Lane)
Lane 9: PC-12 cell lysate (15 µg/Lane)
Predicted band size: 15 kDa
Observed band size: 15 kDa
Exposure time: 17 seconds; ECL: K1801;
4-20% SDS-PAGE gel.
Proteins were transferred to a PVDF membrane and blocked with 5% NFDM/TBST for 1 hour at room temperature. The primary antibody (M1309-1) at 1/5,000 dilution was used in 5% NFDM/TBST at 4℃ overnight. Goat Anti-Mouse IgG - HRP Secondary Antibody (HA1006) at 1:50,000 dilution was used for 1 hour at room temperature. -
ICC staining of Histone H3 in Hela cells (green). Formalin fixed cells were permeabilized with 0.1% Triton X-100 in TBS for 10 minutes at room temperature and blocked with 10% negative goat serum for 15 minutes at room temperature. Cells were probed with the primary antibody (M1309-1, 1/50) for 1 hour at room temperature, washed with PBS. Alexa Fluor®488 conjugate-Goat anti-Mouse IgG was used as the secondary antibody at 1/1,000 dilution. The nuclear counter stain is DAPI (blue).
-
ICC staining of Histone H3 in F9 cells (green). Formalin fixed cells were permeabilized with 0.1% Triton X-100 in TBS for 10 minutes at room temperature and blocked with 10% negative goat serum for 15 minutes at room temperature. Cells were probed with the primary antibody (M1309-1, 1/50) for 1 hour at room temperature, washed with PBS. Alexa Fluor®488 conjugate-Goat anti-Mouse IgG was used as the secondary antibody at 1/1,000 dilution. The nuclear counter stain is DAPI (blue).
-
Immunohistochemical analysis of paraffin-embedded human skin tissue with Mouse anti-Histone H3 antibody (M1309-1) at 1/1,000 dilution.
The section was pre-treated using heat mediated antigen retrieval with sodium citrate buffer (pH 6.0) (high pressure) for 2 minutes. The tissues were blocked in 1% BSA for 20 minutes at room temperature, washed with ddH2O and PBS, and then probed with the primary antibody (M1309-1) at 1/1,000 dilution for 1 hour at room temperature. The detection was performed using an HRP conjugated compact polymer system. DAB was used as the chromogen. Tissues were counterstained with hematoxylin and mounted with DPX. -
Immunohistochemical analysis of paraffin-embedded human liver tissue with Mouse anti-Histone H3 antibody (M1309-1) at 1/1,000 dilution.
The section was pre-treated using heat mediated antigen retrieval with sodium citrate buffer (pH 6.0) (high pressure) for 2 minutes. The tissues were blocked in 1% BSA for 20 minutes at room temperature, washed with ddH2O and PBS, and then probed with the primary antibody (M1309-1) at 1/1,000 dilution for 1 hour at room temperature. The detection was performed using an HRP conjugated compact polymer system. DAB was used as the chromogen. Tissues were counterstained with hematoxylin and mounted with DPX. -
Immunohistochemical analysis of paraffin-embedded human testis tissue with Mouse anti-Histone H3 antibody (M1309-1) at 1/1,000 dilution.
The section was pre-treated using heat mediated antigen retrieval with sodium citrate buffer (pH 6.0) (high pressure) for 2 minutes. The tissues were blocked in 1% BSA for 20 minutes at room temperature, washed with ddH2O and PBS, and then probed with the primary antibody (M1309-1) at 1/1,000 dilution for 1 hour at room temperature. The detection was performed using an HRP conjugated compact polymer system. DAB was used as the chromogen. Tissues were counterstained with hematoxylin and mounted with DPX. -
Immunohistochemical analysis of paraffin-embedded mouse brain tissue with Mouse anti-Histone H3 antibody (M1309-1) at 1/1,000 dilution.
The section was pre-treated using heat mediated antigen retrieval with sodium citrate buffer (pH 6.0) (high pressure) for 2 minutes. The tissues were blocked in 1% BSA for 20 minutes at room temperature, washed with ddH2O and PBS, and then probed with the primary antibody (M1309-1) at 1/1,000 dilution for 1 hour at room temperature. The detection was performed using an HRP conjugated compact polymer system. DAB was used as the chromogen. Tissues were counterstained with hematoxylin and mounted with DPX. -
Immunohistochemical analysis of paraffin-embedded mouse testis tissue with Mouse anti-Histone H3 antibody (M1309-1) at 1/1,000 dilution.
The section was pre-treated using heat mediated antigen retrieval with sodium citrate buffer (pH 6.0) (high pressure) for 2 minutes. The tissues were blocked in 1% BSA for 20 minutes at room temperature, washed with ddH2O and PBS, and then probed with the primary antibody (M1309-1) at 1/1,000 dilution for 1 hour at room temperature. The detection was performed using an HRP conjugated compact polymer system. DAB was used as the chromogen. Tissues were counterstained with hematoxylin and mounted with DPX. -
Immunohistochemical analysis of paraffin-embedded rat testis tissue with Mouse anti-Histone H3 antibody (M1309-1) at 1/1,000 dilution.
The section was pre-treated using heat mediated antigen retrieval with sodium citrate buffer (pH 6.0) (high pressure) for 2 minutes. The tissues were blocked in 1% BSA for 20 minutes at room temperature, washed with ddH2O and PBS, and then probed with the primary antibody (M1309-1) at 1/1,000 dilution for 1 hour at room temperature. The detection was performed using an HRP conjugated compact polymer system. DAB was used as the chromogen. Tissues were counterstained with hematoxylin and mounted with DPX.
ご注意ください: All products are "FOR RESEARCH USE ONLY AND ARE NOT INTENDED FOR DIAGNOSTIC OR THERAPEUTIC USE"
論文での実績
-
Asiatic acid inhibits endothelial-to-mesenchymal transition in diabetic kidney disease by reducing acetyl-CoA production via targeting ACSS2
Author: Ya-ping Huang
PMID: 40921220
Journal: Biochemical Pharmacology
アプリケーション: WB,IF
交差性: Human,Rat
掲載日: 2025 Sept
-
Citation
-
H3K18 lactylation-hexokinase 2 positive feedback loop promotes osteogenesis of ASPCs in facial infiltrating lipomatosis
Author: Chen Hongrui, Hua Chen, Chang Shih-Jen, Qiu Yajing, Lin Xiaoxi, Sun Bin
PMID: 41035068
Journal: Stem Cell Research & Therapy
アプリケーション: WB
交差性: Human
掲載日: 2025 Oct
-
Citation
-
tRNA-derived fragment tRF-24 drives CELF1 phase separation to promote oncogenic splicing in esophageal squamous cell carcinoma
Author: Hu Yajie, Qin Xin, Gong Li, Pan Ling, Cheng Yufeng
PMID: 10.1186/s13046-025-03553-x
Journal: Journal Of Experimental & Clinical Cancer Research
アプリケーション: WB
交差性: Human
掲載日: 2025 Nov
-
Citation
-
VPS35/Retromer-dependent MT1-MMP regulation confers melanoma metastasis
Author:
PMID: 40347217
Journal: Science China-Life Sciences
アプリケーション: WB
交差性:
掲載日: 2025 May
-
Citation
-
Oncometabolite fumarate facilitates PD-L1 expression and immune evasion in clear cell renal cell carcinoma
Author: Gao Yi, Fan Shiyin, Sun Xue, Li Jiaxi, Dai Yue, Li Hongchen, Ma Haijie, Xu Yanping, Lv Lei
PMID: 40461489
Journal: Cell Death & Disease
アプリケーション: WB
交差性: Human
掲載日: 2025 Jun
-
Citation
-
NRF2 maintains redox balance via ME1 and NRF2 inhibitor synergizes with venetoclax in NPM1-mutated acute myeloid leukemia
Author: Hu Jiayuan, Yuan Zihao, Shu Yan, Ren Jun, Yang Jing, Tang Lisha, Wei Xingyu, Liu Yongcan, Jin Fangfang, Xiao Qiaoling, Chen Xinyi, Wu Nan, Zhao Wen, Li Ziwei, Zhang Ling
PMID: 40533864
Journal: Cancer & Metabolism
アプリケーション: WB
交差性: Human
掲載日: 2025 Jun
-
Citation
-
Adipocytes-induced ANGPTL4/KLF4 axis drives glycolysis and metastasis in triple-negative breast cancer
Author: Yin Dou, Fang Nana, Zhu Yaling, Bao Xiaoqing, Yang Juan, Zhang Qingyu, Wang Ruimeng, Huang Jiahui, Wu Qibing, Ma Fang, Wei Xiaohui
PMID: 40616161
Journal: Journal Of Experimental & Clinical Cancer Research
アプリケーション: WB
交差性: Human
掲載日: 2025 Jul
-
Citation
-
Glutathione S-transferase Theta 2 causes drug resistance by inhibiting arsenic trioxide-induced ferroptosis in pancreatic ductal adenocarcinoma
Author: Rong Chen, Kaidi Chen, Xiaofeng Zhan, Yuwei Qi, Hangjie Wang, Lingshuang Shen, Shuai Xue, Junyan Chen, Liping Chen, Yuxin Sheng, Lewei Dai, An Wang, Hong Wang, Yang Xiong, Guilin Cheng, Chaofeng Mu, Mancang Gu, Wei Li
PMID: 40609804
Journal: Free Radical Biology And Medicine
アプリケーション: WB
交差性: Human
掲載日: 2025 Jul
-
Citation
-
PARylation promotes acute kidney injury via RACK1 dimerization-mediated HIF-1α degradation
Author: Xiangyu Li, Xiaoyu Shen, Xinfei Mao, Yuqing Wang, Yuhang Dong, Shuai Sun, Mengmeng Zhang, Jie Wei, Jianan Wang, Chao Li, Minglu Ji, Xiaowei Hu, Xinyu Chen, Juan Jin, Jiagen Wen, Yujie Liu, Mingfei Wu, Jutao Yu, Xiaoming Meng
PMID: 11NOPMID25090401
Journal: Acta Pharmaceutica Sinica B
アプリケーション: WB
交差性: Human
掲載日: 2025 Jul
-
Citation
-
Quantitative Proteomics Reveals the Role of Lysine Lactylation in Lenalidomide-Resistance in Multiple Myeloma Cells
Author: Xinlong Guo, Xuelian Ren, Cong Yan, He Huang
PMID: 40590393
Journal: ACS Chemical Biology
アプリケーション: WB
交差性: Human
掲載日: 2025 Jul
-
Citation
-
Hyperactivation of the m6A demethylase FTO to down-regulate SLC7A11/xCT-mediated redox homeostasis and epigenetic remodeling in facial infiltrating lipomatosis
Author: Hongrui Chen, Wei Gao, Zening Huang, Shih-Jen Chang, Yajing Qiu, Bin Sun, Xiaoxi Lin, Chen Hua
PMID: 40769313
Journal: Free Radical Biology And Medicine
アプリケーション: WB
交差性: Human
掲載日: 2025 Aug
-
Citation
-
A fungal chromatin remodeler drives transcription by establishing an open chromatin architecture and activated histone environment
Author: Mengting Xu, Qi Zhang, Yuan Li, Wei Zhou, Lingyun Lei, Fucheng Lin, Yanjun Kou, Zeng Tao
PMID: 40844877
Journal: Cell Reports
アプリケーション: WB
交差性: Magnaporthe oryzae
掲載日: 2025 Aug
-
Citation
-
SGK1 inhibits oxidative injury and extracellular matrix degradation by activating the GSK-3β (Ser9)/Fyn/NRF2 pathway in pelvic organ prolapse
Author: Yunfang Yan, Jing Peng, Wei He, Yan Chen, Wei Ye, Zongzhi Yin, Yunxia Cao
PMID: 40889699
Journal: Life Sciences
アプリケーション: WB
交差性: Human
掲載日: 2025 Aug
-
Citation
-
Insufficient Effective Time of Suberanilohydroxamic Acid, a Deacetylase Inhibitor, Treatment Promotes PC3 Cell Growth
Author: Chuan Sun,et al
PMID: 39462585
Journal: Biological & Pharmaceutical Bulletin
アプリケーション: WB
交差性: Human
掲載日: 2024 Nov
-
Citation
-
A novel phthalein component ameliorates neuroinflammation and cognitive dysfunction by suppressing the CXCL12/CXCR4 axis in rats with vascular dementia
Author: Kai-Ting Ma, Yi-Jin Wu, Yu-Xin Yang, Ting Wu, Chu Chen, Fu Peng, Jun-Rong Du, Cheng Peng
PMID: 38548120
Journal: Journal Of Ethnopharmacology
アプリケーション: WB
交差性: Rat
掲載日: 2024 Mar
-
Citation
-
Histone H1. 2 Inhibited EMCV Replication through Enhancing MDA5-Mediated IFN-β Signaling Pathway
Author: Song Yangran,et al
PMID: 38399950
Journal: Viruses
アプリケーション: WB
交差性: Human
掲載日: 2024 Jan
-
Citation
-
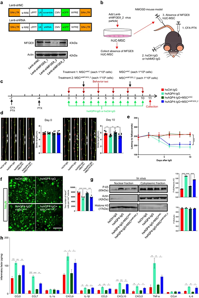
hUC-MSCs-derived MFGE8 ameliorates locomotor dysfunction via inhibition of ITGB3/ NF-κB signaling in an NMO mouse model
Author: Xu Huiming, Jiang Wei, Li Xuejia, Jiang Jiaohua, Afridi Shabbir Khan, Deng Longhui, Li Rui, Luo Ermei, Zhang Zhaoqing, Huang Yu-Wen Alvin, Cui Yaxiong, So Kwok-Fai, Chen Haijia, Qiu Wei, Tang Changyong
PMID: 38242900
Journal: Npj Regenerative Medicine
アプリケーション: WB
交差性: Mouse
掲載日: 2024 Jan
-
Citation
-
Dynamic control of RNA-DNA hybrid formation orchestrates DNA2 activation at stalled forks by RNAPII and DDX39A
Author: Ting Liu,et al
PMID: 39706186
Journal: Molecular Cell
アプリケーション: WB
交差性: Human
掲載日: 2024 Dec
-
Citation
-
A repressive H3K36me2 reader mediates Polycomb silencing
Author: Xu Mengting,et al
PMID: 39179589
Journal: Nature Communications
アプリケーション: WB
交差性: Rice
掲載日: 2024 Aug
-
Citation
-
Essential roles of histone lysine methyltransferases EZH2 and EHMT1 in male embryo development of Phenacoccus solenopsis
Author: Tong Haojie,et al
PMID: 39164404
Journal: Communications Biology
アプリケーション: WB
交差性: Cotton mealybug
掲載日: 2024 Aug
-
Citation
-
Destruction of self-derived PAMP via T3SS2 effector VopY to subvert PAMP-triggered immunity mediates Vibrio parahaemolyticus pathogenicity
Author:
PMID: 37847589
Journal: Cell Reports
アプリケーション: WB
交差性: Human
掲載日: 2023 Oct
-
Citation
-
Smurf1 polyubiquitinates on K285/K282 of the kinases Mst1/2 to attenuate their tumor-suppressor functions
Author: Xu Y, Qu M, He Y, et al
PMID: 37890777
Journal: Journal Of Biological Chemistry
アプリケーション: WB
交差性: Human,Mouse
掲載日: 2023 Oct
-
Citation
-
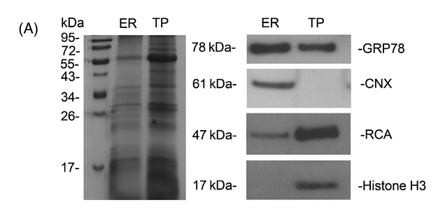
Tandem mass tag‐based proteomic analysis of endoplasmic reticulum proteins in mulberry leaves under ultraviolet‐B and dark stress
Author:
PMID: 35289407
Journal: Physiologia Plantarum
アプリケーション: WB
交差性: Mulberry tree
掲載日: 2022 Mar
-
Citation
-
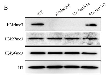
UvKmt2-Mediated H3K4 Trimethylation Is Required for Pathogenicity and Stress Response in Ustilaginoidea virens
Author: Meng, S., Shi, H., Lin, C., Wu, Z., Lin, F., Tao, Z., & Kou, Y.
PMID: 35736036
Journal: Journal Of Fungi
アプリケーション: WB
交差性: Rice
掲載日: 2022 Jun
-
Citation
-
The Verticillium dahliae Spt-Ada-Gcn5 Acetyltransferase Complex Subunit Ada1 Is Essential for Conidia and Microsclerotia Production and Contributes to Virulence
Author: Geng, Q., Li, H., Wang, D., Sheng, R. C., Zhu, H., Klosterman, S. J., Subbarao, K. V., Chen, J. Y., Chen, F. M., & Zhang, D. D.
PMID: 35283850
Journal: Frontiers In Microbiology
アプリケーション: WB
交差性: V. dahliae
掲載日: 2022 Feb
-
Citation
-
Antifungal mechanisms of silver nanoparticles on mycotoxin producing rice false smut fungus
Author: Wen, H., Shi, H., Jiang, N., Qiu, J., Lin, F., & Kou, Y.
PMID: 36582831
Journal: iScience
アプリケーション: WB
交差性: Rice
掲載日: 2022 Dec
-
Citation
-
Fusarium BP1 is a reader of H3K27 methylation
Author: Tang, G., Yuan, J., Wang, J., Zhang, Y. Z., Xie, S. S., Wang, H., Tao, Z., Liu, H., Kistler, H. C., Zhao, Y., Duan, C. G., Liu, W., Ma, Z., & Chen, Y.
PMID: 34570240
Journal: Nucleic Acids Research
アプリケーション: WB
交差性: Fungi
掲載日: 2021 Oct
-
Citation
-
UvKmt6-mediated H3K27 trimethylation is required for development, pathogenicity, and stress response in Ustilaginoidea virens
Author: Meng, S., Liu, Z., Shi, H., Wu, Z., Qiu, J., Wen, H., Lin, F., Tao, Z., Luo, C., & Kou, Y.
PMID: 34895056
Journal: Virulence
アプリケーション: WB
交差性: Ustilaginoidea virens
掲載日: 2021 Dec
-
Citation
-
SUMO suppresses and MYC amplifies transcription globally by regulating CDK9 sumoylation
Author: Jiwen L;Jiemin Wong
PMID: 29588524
Journal: Cell Research
アプリケーション: WB
交差性: Human
掲載日: 2018 Jun
-
Citation
-
Vitamin C deficiency aggravates tumor necrosis factor α-induced insulin resistance
Author: Zou Chao-Chun
PMID: 29625084
Journal: European Journal Of Pharmacology
アプリケーション: WB
交差性: Mouse
掲載日: 2018 Jun
-
Citation
Alternative Products
同じターゲット & 同じ経路の製品
Histone H3 Rabbit Polyclonal Antibody
Application: WB
Reactivity: Zebrafish,Human,Mouse
Conjugate: unconjugated
Phospho-Histone H3 (S10) Recombinant Rabbit Monoclonal Antibody [SA31-01] - BSA and Azide free
Application: WB,IF-Cell,IHC-P,IP,FC,ChIP
Reactivity: Human,Mouse,Rat
Conjugate: unconjugated
Histone H3 (mono+di+tri methyl K79) Recombinant Rabbit Monoclonal Antibody [SR42-06] - BSA and Azide free
Application: WB,IHC-P,ChIP
Reactivity: Human,Mouse,Rat
Conjugate: unconjugated
Histone H3 (acetyl K27) Recombinant Rabbit Monoclonal Antibody [PSH13-93]
Application: WB,IHC-P,IF-Cell
Reactivity: Human,Mouse,Rat
Conjugate: unconjugated
Histone H3 (tri methyl K36) Recombinant Rabbit Monoclonal Antibody [PSH15-01]
Application: WB,IHC-P,IF-Cell,IP,Dot Blot,ChIP
Reactivity: Human,Mouse,Rat,Monkey
Conjugate: unconjugated
Histone H3 (mono methyl K36) Recombinant Rabbit Monoclonal Antibody [SR04-20]
Application: WB,IF-Cell,IF-Tissue,ChIP
Reactivity: Human,Mouse
Conjugate: unconjugated
Histone H3 Mouse Monoclonal Antibody [6-A7]
Application: WB,IHC-P,IF-Tissue,ChIP
Reactivity: Human,Mouse,Rat
Conjugate: unconjugated
Histone H3 (acetyl K56) Recombinant Rabbit Monoclonal Antibody [SU30-10]
Application: WB,IF-Cell,IF-Tissue,IHC-P,ChIP,CUT&Tag-seq
Reactivity: Human,Mouse,Rat
Conjugate: unconjugated
Histone H3 (acetyl K23) Recombinant Rabbit Monoclonal Antibody [JE46-39]
Application: WB,IF-Cell
Reactivity: Human,Mouse
Conjugate: unconjugated
Histone H3 (acetyl K14) Recombinant Rabbit Monoclonal Antibody [JU43-26]
Application: WB,IF-Cell,IF-Tissue,IHC-P,IP,SNAP-ChIP,CUT&Tag-seq
Reactivity: Human,Mouse,Rat
Conjugate: unconjugated
Histone H3 (acetyl K9) Recombinant Rabbit Monoclonal Antibody [PSH04-47] - BSA and Azide free
Application: WB,IF-Cell,IHC-P,IF-Tissue,FC,ChIP,Dot Blot,IP
Reactivity: Human,Mouse,Rat
Conjugate: unconjugated
Histone H3 (mono+di+tri methyl K79) Recombinant Rabbit Monoclonal Antibody [PSH09-10] - BSA and Azide free
Application: WB,IHC-P,IF-Cell,ChIP
Reactivity: Human,Mouse,Rat,Monkey
Conjugate: unconjugated
Histone H3 (acetyl K27) Recombinant Rabbit Monoclonal Antibody [PSH13-93] - BSA and Azide free
Application: WB,IHC-P,IF-Cell
Reactivity: Human,Mouse,Rat
Conjugate: unconjugated
Histone H3 Rabbit Polyclonal Antibody
Application: WB
Reactivity: Human,Mouse,Rat
Conjugate: unconjugated
Histone H3 (tri methyl K9) Mouse Monoclonal Antibody [1-6]
Application: WB,IF-Cell,IHC-P,IF-Tissue
Reactivity: Human,Mouse,Rat
Conjugate: unconjugated
Histone H3 (di methyl K4) Rabbit Polyclonal Antibody
Application: WB,IF-Cell,IHC-P,FC,Dot Blot
Reactivity: Human,Mouse,Rat
Conjugate: unconjugated
Histone H3 (mono methyl K18) Recombinant Rabbit Monoclonal Antibody [SA42-07]
Application: WB,IF-Cell,IF-Tissue,IHC-P
Reactivity: Human,Mouse,Rat
Conjugate: unconjugated
Histone H3 (acetyl K27) Mouse Monoclonal Antibody [A6D6]
Application: WB,IF-Cell,IHC-P,FC,ChIP
Reactivity: Human,Mouse,Rat
Conjugate: unconjugated
Phospho-Histone H3 (T3) Recombinant Rabbit Monoclonal Antibody [JE42-48]
Application: WB,IHC-P,IF-Cell,FC
Reactivity: Human,Mouse,Rat
Conjugate: unconjugated
Histone H3 (mono methyl R2) Recombinant Rabbit Monoclonal Antibody [ST0427]
Application: WB,IF-Cell,IF-Tissue,IHC-P,ChIP
Reactivity: Human,Mouse,Rat
Conjugate: unconjugated
Histone H3 (acetyl K9) Recombinant Rabbit Monoclonal Antibody [PSH04-47] - ChIP Grade
Application: WB,IF-Cell,IHC-P,IF-Tissue,FC,ChIP,Dot Blot,IP
Reactivity: Human,Mouse,Rat
Conjugate: unconjugated
Histone H3 Recombinant Mouse Monoclonal Antibody [6-A7-R] - Loading control
Application: WB,IHC-P,IF-Tissue,ChIP
Reactivity: Human,Mouse,Rat
Conjugate: unconjugated
Histone H3 (mono methyl K14) Recombinant Rabbit Monoclonal Antibody [JE43-29]
Application: WB,IF-Cell,ChIP,Dot Blot
Reactivity: Human,Mouse,Rat
Conjugate: unconjugated
Histone H3 (tri methyl K27) Recombinant Rabbit Monoclonal Antibody [PSH05-15]
Application: WB,IF-Cell,IHC-P,IF-Tissue,ChIP
Reactivity: Human,Mouse,Rat
Conjugate: unconjugated
Histone H3 (acetyl K36) Recombinant Rabbit Monoclonal Antibody [JE77-32]
Application: WB,IHC-P,IF-Cell,ChIP
Reactivity: Human,Mouse,Rat
Conjugate: unconjugated
Histone H3 (mono+di+tri methyl K36) Recombinant Rabbit Monoclonal Antibody [PSH07-14]
Application: WB,IHC-P,IF-Cell,FC,ChIP
Reactivity: Human,Mouse,Rat
Conjugate: unconjugated
Histone H3 (acetyl K18) Rabbit Polyclonal Antibody
Application: WB,IHC-P,IF-Cell
Reactivity: Human,Mouse,Rat
Conjugate: unconjugated
Histone H3 (mono methyl K18) Recombinant Rabbit Monoclonal Antibody [SA42-07] - BSA and Azide free
Application: WB,IF-Cell,IF-Tissue,IHC-P
Reactivity: Human,Mouse,Rat
Conjugate: unconjugated
Histone H3 (acetyl K56) Recombinant Rabbit Monoclonal Antibody [SU30-10] - BSA and Azide free
Application: WB,IF-Cell,IF-Tissue,IHC-P,ChIP,CUT&Tag-seq
Reactivity: Human,Mouse,Rat
Conjugate: unconjugated
Histone H3 (mono methyl R2) Recombinant Rabbit Monoclonal Antibody [ST0427] - BSA and Azide free
Application: WB,IF-Cell,IF-Tissue,IHC-P,ChIP
Reactivity: Human,Mouse,Rat
Conjugate: unconjugated
Histone H3 Mouse Monoclonal Antibody [3-C4]
Application: WB,IHC-P,mIHC,IF-Tissue,ChIP
Reactivity: Human,Mouse,Rat
Conjugate: unconjugated
Histone H3 (di methyl K9) Recombinant Rabbit Monoclonal Antibody [SN07-30] - BSA and Azide free
Application: WB,IF-Cell,IF-Tissue,IHC-P
Reactivity: Human,Mouse,Rat
Conjugate: unconjugated
Histone H3 Recombinant Rabbit Monoclonal Antibody [JJ090-07] - BSA and Azide free
Application: WB,IF-Cell,IF-Tissue,IHC-P,ChIP,IP
Reactivity: Human,Mouse,Rat
Conjugate: unconjugated
Histone H3 (mono methyl K9) Recombinant Rabbit Monoclonal Antibody [JE43-27]
Application: WB,IF-Cell,IHC-P,FC,ChIP,IF-Tissue,Dot Blot
Reactivity: Human,Mouse,Rat,Monkey
Conjugate: unconjugated
Histone H3 (acetyl K14) Recombinant Rabbit Monoclonal Antibody [JU43-26] - BSA and Azide free
Application: WB,IF-Cell,IF-Tissue,IHC-P,IP,SNAP-ChIP,CUT&Tag-seq
Reactivity: Human,Mouse,Rat
Conjugate: unconjugated
Histone H3 (acetyl K18) Mouse Monoclonal Antibody [A7B6]
Application: WB,IF-Cell
Reactivity: Human
Conjugate: unconjugated
Histone H3 Recombinant Mouse Monoclonal Antibody [6-A7-R] - BSA and Azide free
Application: WB,IHC-P,IF-Tissue,ChIP
Reactivity: Human,Mouse,Rat
Conjugate: unconjugated
Histone H3 (mono methyl K4) Recombinant Rabbit Monoclonal Antibody [PSH07-15]
Application: WB,IF-Cell,ChIP,Dot Blot
Reactivity: Human,Mouse,Rat
Conjugate: unconjugated
Histone H3 (tri methyl K27) Recombinant Rabbit Monoclonal Antibody [PSH05-15] - BSA and Azide free
Application: WB,IF-Cell,IHC-P,IF-Tissue,ChIP
Reactivity: Human,Mouse,Rat
Conjugate: unconjugated
Histone H3 (mono methyl K27) Recombinant Rabbit Monoclonal Antibody [PSH05-67] - BSA and Azide free
Application: WB,IF-Cell,FC,ChIP
Reactivity: Human,Mouse,Rat
Conjugate: unconjugated
Histone H3 (acetyl K4) Recombinant Rabbit Monoclonal Antibody [PSH03-71] - BSA and Azide free
Application: WB,IF-Cell,ChIP,Dot Blot
Reactivity: Human,Mouse,Rat
Conjugate: unconjugated
Histone H3 (di methyl K27) Recombinant Rabbit Monoclonal Antibody [PSH05-88] - BSA and Azide free
Application: WB,IF-Cell,ChIP
Reactivity: Human,Mouse,Rat
Conjugate: unconjugated
Histone H3 (mono+di+tri methyl K4) Recombinant Rabbit Monoclonal Antibody [PSH06-30] - BSA and Azide free
Application: WB,IHC-P,IF-Cell,FC,ChIP
Reactivity: Human,Mouse,Rat
Conjugate: unconjugated
Histone H3 (mono+di+tri methyl K36) Recombinant Rabbit Monoclonal Antibody [PSH07-14] - BSA and Azide free
Application: WB,IHC-P,IF-Cell,FC,ChIP
Reactivity: Human,Mouse,Rat
Conjugate: unconjugated
Histone H3 (mono methyl K4) Recombinant Rabbit Monoclonal Antibody [PSH07-15] - BSA and Azide free
Application: WB,IF-Cell,ChIP,Dot Blot
Reactivity: Human,Mouse,Rat
Conjugate: unconjugated
Histone H3 (mono methyl K79) Recombinant Rabbit Monoclonal Antibody [PSH07-66] - BSA and Azide free
Application: WB,IF-Cell,IHC-P,FC,ChIP
Reactivity: Human,Mouse,Rat,Monkey
Conjugate: unconjugated
Histone H3 Recombinant Mouse Monoclonal Antibody [A11-D7-R] - BSA and Azide free
Application: WB,IF-Cell,IHC-P
Reactivity: Human,Mouse,Rat
Conjugate: unconjugated
Phospho-Histone H3 (S10) Recombinant Rabbit Monoclonal Antibody [SA31-01]
Application: WB,IF-Cell,IHC-P,IP,FC,ChIP
Reactivity: Human,Mouse,Rat
Conjugate: unconjugated
Histone H3 (mono methyl K4) Rabbit Polyclonal Antibody
Application: WB,IF-Cell,IHC-P,FC,Dot Blot
Reactivity: Human,Mouse,Rat
Conjugate: unconjugated
Histone H3 (mono methyl K27) Recombinant Rabbit Monoclonal Antibody [PSH05-67]
Application: WB,IF-Cell,FC,ChIP
Reactivity: Human,Mouse,Rat
Conjugate: unconjugated
Histone H3 (mono+di+tri methyl K4) Recombinant Rabbit Monoclonal Antibody [PSH06-30]
Application: WB,IHC-P,IF-Cell,FC,ChIP
Reactivity: Human,Mouse,Rat
Conjugate: unconjugated
Histone H3 (acetyl K4) Recombinant Rabbit Monoclonal Antibody [PSH03-71]
Application: WB,IF-Cell,ChIP,Dot Blot
Reactivity: Human,Mouse,Rat
Conjugate: unconjugated
Histone H3 (mono methyl K79) Recombinant Rabbit Monoclonal Antibody [PSH07-66]
Application: WB,IF-Cell,IHC-P,FC,ChIP
Reactivity: Human,Mouse,Rat,Monkey
Conjugate: unconjugated
Histone H3 (di methyl K9) Recombinant Rabbit Monoclonal Antibody [SN07-30]
Application: WB,IF-Cell,IF-Tissue,IHC-P
Reactivity: Human,Mouse,Rat
Conjugate: unconjugated
Histone H3 (acetyl K27) Rabbit Polyclonal Antibody
Application: WB,IHC-P,ChIP
Reactivity: Human,Mouse,Rat
Conjugate: unconjugated
Histone H3 (mono+di+tri methyl K79) Recombinant Rabbit Monoclonal Antibody [SR42-06]
Application: WB,IHC-P,ChIP
Reactivity: Human,Mouse,Rat
Conjugate: unconjugated
Histone H3 (acetyl K18) Mouse Monoclonal Antibody [A7B5]
Application: WB,IHC-P,ChIP
Reactivity: Human,Mouse,Rat
Conjugate: unconjugated
Histone H3 (tri methyl K9) Mouse Monoclonal Antibody [2G1]
Application: WB,IF
Reactivity: Human
Conjugate: unconjugated
Histone H3 Recombinant Mouse Monoclonal Antibody [A11-D7-R]
Application: WB,IF-Cell,IHC-P
Reactivity: Human,Mouse,Rat
Conjugate: unconjugated
Histone H3 Recombinant Rabbit Monoclonal Antibody [JJ090-07]
Application: WB,IF-Cell,IF-Tissue,IHC-P,ChIP,IP
Reactivity: Human,Mouse,Rat
Conjugate: unconjugated
Histone H3 (di methyl K4) Recombinant Rabbit Monoclonal Antibody [JE00-98]
Application: WB,IF-Cell,ChIP,Dot Blot,IHC-P
Reactivity: Human,Mouse,Rat,Monkey
Conjugate: unconjugated
Phospho-Histone H3 (S28) Recombinant Rabbit Monoclonal Antibody [JE56-06]
Application: WB,IF-Cell,IHC-P,FC,ChIP
Reactivity: Human,Rat,Mouse
Conjugate: unconjugated
Histone H3 (di methyl K27) Recombinant Rabbit Monoclonal Antibody [PSH05-88]
Application: WB,IF-Cell,ChIP
Reactivity: Human,Mouse,Rat
Conjugate: unconjugated
Histone H3 (acetyl K27) Mouse Monoclonal Antibody [A6D7]
Application: WB,IF-Cell,IHC-P,FC,ChIP
Reactivity: Human,Mouse,Rat
Conjugate: unconjugated
Histone H3 Recombinant Rabbit Monoclonal Antibody [JJ092-08]
Application: WB,IF-Tissue,IHC-P,ChIP
Reactivity: Human,Mouse,Rat
Conjugate: unconjugated
Histone H3 (mono+di+tri methyl K79) Recombinant Rabbit Monoclonal Antibody [PSH09-10]
Application: WB,IHC-P,IF-Cell,ChIP
Reactivity: Human,Mouse,Rat,Monkey
Conjugate: unconjugated