alpha smooth muscle Actin Recombinant Rabbit Monoclonal Antibody [SY25-03]
Catalog# ET1607-43
alpha smooth muscle Actin Recombinant Rabbit Monoclonal Antibody [SY25-03]
-
WB
-
IHC-P
-
FC
-
IP
-
Human
-
Mouse
-
Rat
-
unconjugated
概要
製品名
alpha smooth muscle Actin Recombinant Rabbit Monoclonal Antibody [SY25-03]
抗体の種類
Recombinant Rabbit monoclonal Antibody
免疫原
Synthetic peptide within N-terminal human alpha smooth muscle Actin.
種属反応性
Human, Mouse, Rat
検証された応用例
WB, IHC-P, FC, IP
分子量
Predicted band size: 42 kDa
陽性対照
HeLa cell lysate, A431 cell lysate, A549 cell lysate, NIH/3T3 cell lysate, C2C12 cell lysate, L6 cell lysate, mouse colon tissue lysate, rat colon tissue lysate, human tonsil tissue, human lung tissue, human liver tissue, mouse skin tissue, mouse small intestine tissue, Hela.
結合
unconjugated
クローン番号
SY25-03
RRID
製品の特徴
形態
Liquid
濃度
保存方法
Shipped at 4℃. Store at +4℃ short term (1-2 weeks). It is recommended to aliquot into single-use upon delivery. Store at -20℃ long term.
保存用バッファー
1*TBS (pH7.4), 0.05% BSA, 40% Glycerol. Preservative: 0.05% Sodium Azide.
アイソタイプ
IgG
精製方法
Protein A affinity purified.
応用希釈度
-
WB
-
1:2,000-1:5,000
-
IHC-P
-
1:50-1:200
-
FC
-
1:50-1:100
-
IP
-
Use at an assay dependent concentration.
ターゲット
機能
All eukaryotic cells express Actin, which often constitutes as much as 50% of total cellular protein. Actin filaments can form both stable and labile structures and are crucial components of microvilli and the contractile apparatus of muscle cells. While lower eukaryotes, such as yeast, have only one Actin gene, higher eukaryotes have several isoforms encoded by a family of genes. At least six types of Actin are present in mammalian tissues and fall into three classes. α-Actin expression is limited to various types of muscle, whereas –β and γ-Actin are the principle constituents of filaments in other tissues. Members of the small GTPase family regulate the organization of the Actin cytoskeleton. Rho controls the assembly of Actin stress fibers and focal adhesion. Rac regulates Actin filament accumulation at the plasma membrane. Cdc42 stimulates formation of filopodia.
背景文献
1. Manetti M et al. Telocytes are reduced during fibrotic remodelling of the colonic wall in ulcerative colitis. J Cell Mol Med 19:62-73 (2015).
2. Ikenaga N et al. A new Mdr2(-/-) mouse model of sclerosing cholangitis with rapid fibrosis progression, early-onset portal hypertension, and liver cancer. Am J Pathol 185:325-34 (2015).
配列相同性
Belongs to the actin family.
翻訳後修飾
Oxidation of Met-46 and Met-49 by MICALs (MICAL1, MICAL2 or MICAL3) to form methionine sulfoxide promotes actin filament depolymerization. MICAL1 and MICAL2 produce the (R)-S-oxide form. The (R)-S-oxide form is reverted by MSRB1 and MSRB2, which promotes actin repolymerization.; Monomethylation at Lys-86 (K84me1) regulates actin-myosin interaction and actomyosin-dependent processes. Demethylation by ALKBH4 is required for maintaining actomyosin dynamics supporting normal cleavage furrow ingression during cytokinesis and cell migration.; Methylated at His-75 by SETD3.; (Microbial infection) Monomeric actin is cross-linked by V.cholerae toxins RtxA and VgrG1 in case of infection: bacterial toxins mediate the cross-link between Lys-52 of one monomer and Glu-272 of another actin monomer, resulting in formation of highly toxic actin oligomers that cause cell rounding. The toxin can be highly efficient at very low concentrations by acting on formin homology family proteins: toxic actin oligomers bind with high affinity to formins and adversely affect both nucleation and elongation abilities of formins, causing their potent inhibition in both profilin-dependent and independent manners.
亜細胞局在
Cytoplasm.
別名
alpha SMA
a-SMA antibody
asma antibody
a actin antibody
AAT6 antibody
ACTA_HUMAN antibody
ACTA2 antibody
Actin alpha 2 smooth muscle aorta antibody
Actin aortic smooth muscle antibody
Actin, aortic smooth muscle antibody
展開alpha SMA
a-SMA antibody
asma antibody
a actin antibody
AAT6 antibody
ACTA_HUMAN antibody
ACTA2 antibody
Actin alpha 2 smooth muscle aorta antibody
Actin aortic smooth muscle antibody
Actin, aortic smooth muscle antibody
ACTSA antibody
ACTVS antibody
Alpha 2 actin antibody
Alpha actin 2 antibody
Alpha cardiac actin antibody
Alpha-actin-2 antibody
Cell growth inhibiting gene 46 protein antibody
Cell growth-inhibiting gene 46 protein antibody
GIG46 antibody
Growth inhibiting gene 46 antibody
MYMY5 antibody
折りたたむ画像
-
Western blot analysis of alpha smooth muscle Actin on different lysates with Rabbit anti-alpha smooth muscle Actin antibody (ET1607-43) at 1/2,000 dilution.
Lane 1: HeLa cell lysate
Lane 2: A431 cell lysate
Lane 3: A549 cell lysate
Lane 4: NIH/3T3 cell lysate
Lane 5: C2C12 cell lysate
Lane 6: L6 cell lysate
Lane 7: Mouse colon tissue lysate
Lane 8: Rat colon tissue lysate
Lysates/proteins at 20 µg/Lane.
Predicted band size: 42 kDa
Observed band size: 42 kDa
Exposure time: 1 minute;
4-20% SDS-PAGE gel.
Proteins were transferred to a PVDF membrane and blocked with 5% NFDM/TBST for 1 hour at room temperature. The primary antibody (ET1607-43) at 1/2,000 dilution was used in 5% NFDM/TBST at room temperature for 2 hours. Goat Anti-Rabbit IgG - HRP Secondary Antibody (HA1001) at 1:100,000 dilution was used for 1 hour at room temperature. -
Immunohistochemical analysis of paraffin-embedded human tonsil tissue using anti-alpha smooth muscle Actin antibody. The section was pre-treated using heat mediated antigen retrieval with Tris-EDTA buffer (pH 8.0-8.4) for 20 minutes.The tissues were blocked in 5% BSA for 30 minutes at room temperature, washed with ddH2O and PBS, and then probed with the primary antibody (ET1607-43, 1/50) for 30 minutes at room temperature. The detection was performed using an HRP conjugated compact polymer system. DAB was used as the chromogen. Tissues were counterstained with hematoxylin and mounted with DPX.
-
☑ Knockdown (KD)
Western blot analysis of alpha smooth muscle Actin on different lysates with Rabbit anti-alpha smooth muscle Actin antibody (ET1607-43) at 1/1,000 dilution.
Lane 1: Hela-si NT cell lysate
Lane 2: Hela-si alpha smooth muscle Actin cell lysate
Lysates/proteins at 10 µg/Lane.
Predicted band size: 42 kDa
Observed band size: 42 kDa
Exposure time: 2 minutes;
4-20% SDS-PAGE gel.
ET1607-43 was shown to specifically react with alpha smooth muscle Actin in Hela-si NT cells. Weakened band was observed when Hela-si alpha smooth muscle Actin sample was tested. Hela-si NT and Hela-si alpha smooth muscle Actin samples were subjected to SDS-PAGE. Proteins were transferred to a PVDF membrane and blocked with 5% NFDM in TBST for 1 hour at room temperature. The primary antibody (ET1607-43, 1/1,000) and Loading control antibody (Rabbit anti-GAPDH, ET1601-4, 1/10,000) were used in 5% BSA at room temperature for 2 hours. Goat Anti-rabbit IgG-HRP Secondary Antibody (HA1001) at 1:100,000 dilution was used for 1 hour at room temperature. -
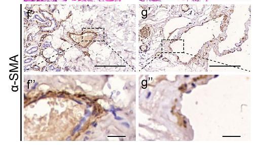
Immunohistochemical analysis of paraffin-embedded human lung tissue using anti-alpha smooth muscle Actin antibody. The section was pre-treated using heat mediated antigen retrieval with Tris-EDTA buffer (pH 8.0-8.4) for 20 minutes.The tissues were blocked in 5% BSA for 30 minutes at room temperature, washed with ddH2O and PBS, and then probed with the primary antibody (ET1607-43, 1/50) for 30 minutes at room temperature. The detection was performed using an HRP conjugated compact polymer system. DAB was used as the chromogen. Tissues were counterstained with hematoxylin and mounted with DPX.
-
Immunohistochemical analysis of paraffin-embedded human liver tissue using anti-alpha smooth muscle Actin antibody. The section was pre-treated using heat mediated antigen retrieval with Tris-EDTA buffer (pH 8.0-8.4) for 20 minutes.The tissues were blocked in 5% BSA for 30 minutes at room temperature, washed with ddH2O and PBS, and then probed with the primary antibody (ET1607-43, 1/50) for 30 minutes at room temperature. The detection was performed using an HRP conjugated compact polymer system. DAB was used as the chromogen. Tissues were counterstained with hematoxylin and mounted with DPX.
-
Immunohistochemical analysis of paraffin-embedded mouse skin tissue using anti-alpha smooth muscle Actin antibody. The section was pre-treated using heat mediated antigen retrieval with Tris-EDTA buffer (pH 8.0-8.4) for 20 minutes.The tissues were blocked in 5% BSA for 30 minutes at room temperature, washed with ddH2O and PBS, and then probed with the primary antibody (ET1607-43, 1/50) for 30 minutes at room temperature. The detection was performed using an HRP conjugated compact polymer system. DAB was used as the chromogen. Tissues were counterstained with hematoxylin and mounted with DPX.
-
Immunohistochemical analysis of paraffin-embedded mouse small intestine tissue using anti-alpha smooth muscle Actin antibody. The section was pre-treated using heat mediated antigen retrieval with Tris-EDTA buffer (pH 8.0-8.4) for 20 minutes.The tissues were blocked in 5% BSA for 30 minutes at room temperature, washed with ddH2O and PBS, and then probed with the primary antibody (ET1607-43, 1/50) for 30 minutes at room temperature. The detection was performed using an HRP conjugated compact polymer system. DAB was used as the chromogen. Tissues were counterstained with hematoxylin and mounted with DPX.
-
Flow cytometric analysis of alpha smooth muscle Actin was done on Hela cells. The cells were fixed, permeabilized and stained with the primary antibody (ET1607-43, 1/50) (blue). After incubation of the primary antibody at room temperature for an hour, the cells were stained with a Alexa Fluor 488-conjugated Goat anti-Rabbit IgG Secondary antibody at 1/1000 dilution for 30 minutes.Unlabelled sample was used as a control (cells without incubation with primary antibody; red).
ご注意ください: All products are "FOR RESEARCH USE ONLY AND ARE NOT INTENDED FOR DIAGNOSTIC OR THERAPEUTIC USE"
論文での実績
-
Metallothionein Safeguards Hepatic Zn-Fe Homeostasis and Restrains Yap-Driven Hepatic Fe Overload to Protect Against Chronic Liver Fibrosis
Journal: Liver International
DOI: 10.1111/liv.70624
IF: 5.2
アプリケーション: IF-tissue,WB
交差性: Mouse
掲載日: 2026 Mar
-
Unraveling the therapeutic mechanisms of Polygonum cuspidatum in pulmonary fibrosis: Modulation of M2 macrophage polarization and glycolysis pathways
Journal: Journal Of Ethnopharmacology
DOI: 10.1016/j.jep.2026.121461
IF: 5.4
アプリケーション: IF-cell
交差性: Human
掲載日: 2026 Mar
-
<p>Natural compound 5,7,8‑trimethoxyflavone mitigates radiation‑induced lung injury by suppressing EMT and PI3K/Akt pathway</p>
Journal: International Journal Of Molecular Medicine
DOI: 10.3892/ijmm.2026.5740
IF: 5.8
アプリケーション: IHC
交差性: Mouse
掲載日: 2026 Jan
-
SCMO: a deep learning model integrating the single-cell resolution TME ecosystem and multi-omics for survival prediction in CRC patients
Journal: Journal Of Translational Medicine
DOI: 10.1186/s12967-025-07417-y
IF: 7.5
アプリケーション: WB
交差性: Human
掲載日: 2026 Feb
-
Yucan granules alleviate renal injury in diabetic nephropathy by targeting ECH1, DHRS4, ECI2, and ECHS1
Journal: JOURNAL OF ETHNOPHARMACOLOGY
DOI: 10.1016/j.jep.2025.120756
IF: 5.4
アプリケーション: IHC
交差性: Mouse
掲載日: 2025 Oct
-
Genome editing of Spp1 by inhalable CRISPR/Cas9 formulation for treating pulmonary fibrosis
Journal: Journal Of Controlled Release
DOI: 10.1016/j.jconrel.2025.114424
IF: 11.5
アプリケーション:
交差性:
掲載日: 2025 Nov
-
Ganetespib as an inhibitor of heat shock protein 90 alleviates pulmonary fibrosis by inhibiting the Wnt/β-catenin signaling pathway
Journal: International Immunopharmacology
DOI: 10.1016/j.intimp.2025.115837
IF: 4.7
アプリケーション: WB
交差性: Mouse
掲載日: 2025 Nov
-
Puerarin alleviates silicon dioxide-induced pulmonary inflammation and fibrosis via improving Autophagolysosomal dysfunction in alveolar macrophages of murine mice
Journal: International Immunopharmacology
DOI: 10.1016/j.intimp.2025.114375
IF: 4.8
アプリケーション: WB
交差性: Mouse
掲載日: 2025 Mar
-
Vitamin D alleviates diabetic kidney damage via TREM2-dependent modulation of ferritinophagy and macrophage polarization
Journal: International Immunopharmacology
DOI: 10.1016/j.intimp.2025.116076
IF: 4.7
アプリケーション: WB
交差性: Rat
掲載日: 2025 Dec
-
Naringenin Accelerates Diabetic Wound Healing via Regulating Macrophage M2 Polarization and Efferocytosis
Journal: Food Science & Nutrition
DOI: 10.1002/fsn3.70688
IF: 3.8
アプリケーション: IHC,WB
交差性: Mouse
掲載日: 2025 Aug
-
Effect of addition pectinase in juice processing on the structural characteristics, immunological activity and in vitro and in vivo prebiotic properties of apple pomace pectic polysaccharides
Journal: Food & Function
DOI: 10.1039/D5FO00354G
IF: 5.1
アプリケーション: IHC,WB
交差性: Mouse
掲載日: 2025 Apr
-
Salvianolic acid B enhances tissue repair and regeneration by regulating immune cell migration and Caveolin-1-mediated blastema formation in zebrafish
Journal: Phytomedicine
DOI:
IF: 7.9
アプリケーション: IF-cell
交差性: zebrafish
掲載日: 2024 Mar
-
Human amniotic mesenchymal stem cell-islet organoids enhance the efficiency of islet engraftment in a mouse diabetes model
Journal: Life Sciences
DOI:
IF: 6.1
アプリケーション: IF-cell
交差性: Human
掲載日: 2024 Jun
-
Targeting lysyl oxidase like 2 attenuates OVA-induced airway remodeling partly via the AKT signaling pathway
Journal: Respiratory Research
DOI:
IF: 5.8
アプリケーション: WB,IHC-P
交差性: Mouse
掲載日: 2024 Jun
-
Fibroblast growth factor 21 alleviates idiopathic pulmonary fibrosis by inhibiting PI3K-AKT-mTOR signaling and stimulating autophagy
Journal: International Journal Of Biological Macromolecules
DOI:
IF: 8.2
アプリケーション: WB,IHC-P
交差性: Mouse
掲載日: 2024 Jun
-
Effect of macrophage-to-myofibroblast transition on silicosis
Journal: Animal Models And Experimental Medicine
DOI:
IF: 3.8
アプリケーション: WB
交差性: Mouse
掲載日: 2024 Jul
-
Chronic stress promotes gastric cancer progression via the adrenoceptor beta 2/PlexinA1 pathway
Journal: Cell Stress & Chaperones
DOI:
IF: 3.8
アプリケーション: WB
交差性: Mouse
掲載日: 2024 Feb
-
Novel aspect of neprilysin in kidney fibrosis via ACSL4-mediated ferroptosis of tubular epithelial cells
Journal: Medicine And Communication
DOI:
IF: 9.9
アプリケーション: IHC-P
交差性: Mouse
掲載日: 2023 Jul
-
Quercetin Alleviates Pulmonary Fibrosis in Silicotic Mice by Inhibiting Macrophage Transition and TGF-β-Smad2/3 Pathway
Journal: Current Issues In Molecular Biology
DOI:
IF: 3.1
アプリケーション: IHC-P
交差性: Mouse
掲載日: 2023 Apr
-
A histological study of vascular wall resident stem cells in venous malformations
Journal: Cell And Tissue Research
DOI:
IF: 3.6
アプリケーション: IHC-P,IF-cell
交差性: Human
掲載日: 2022 Nov
-
Yes-associated protein promotes endothelial-to-mesenchymal transition of endothelial cells in choroidal neovascularization fibrosis
Journal: International Journal Of Ophthalmology
DOI:
IF: 1.779
アプリケーション: WB
交差性: Human
掲載日: 2022 May
-
Macrophage ferroportin serves as a therapeutic target against bacteria-induced acute lung injury by promoting barrier restoration
Journal: iScience
DOI:
IF: 6.107
アプリケーション: WB
交差性: Mouse
掲載日: 2022 Dec
-
PlexinA1 activation induced by β2-AR promotes epithelial-mesenchymal transition through JAK-STAT3 signaling in human gastric cancer cells
Journal: Journal Of Cancer
DOI:
IF: 4.207
アプリケーション: WB
交差性: Human
掲載日: 2022 Apr
-
Farnesylthiosalicylic Acid-Loaded Albumin Nanoparticle Alleviates Renal Fibrosis by Inhibiting Ras/Raf1/p38 Signaling Pathway
Journal: International Journal Of Nanomedicine
DOI:
IF: 6.40
アプリケーション: IHC-P
交差性: Mouse
掲載日: 2021 Sep
-
A rapid juvenile murine model of nonalcoholic steatohepatitis (NASH): Chronic intermittent hypoxia exacerbates Western diet-induced NASH
Journal: Life Sciences
DOI:
IF: 6.1
アプリケーション: WB
交差性: Mouse
掲載日: 2021 Jul
-
Qingshen Buyang Formula Attenuates Renal Fibrosis in 5/6 Nephrectomized Rats via Inhibiting EMT and Wnt/�-Catenin Pathway
Journal: Hindawi Evidence-Based Complementary And Alternative Medicine
DOI:
IF: 2.064
アプリケーション: WB
交差性: Rat
掲載日: 2019 May
同じターゲット & 同じ経路の製品
alpha smooth muscle Actin Recombinant Antibody [SY02-64] - Mouse IgG1 (Chimeric) - BSA and Azide free
Application: WB,IHC-P,IF-Cell,FC
Reactivity: Human,Mouse,Rat
Conjugate: unconjugated
alpha smooth muscle Actin Recombinant Rabbit Monoclonal Antibody [SY02-64] - BSA and Azide free
Application: WB,IF-Cell,IF-Tissue,IHC-P,FC
Reactivity: Human,Mouse,Rat
Conjugate: unconjugated
alpha smooth muscle Actin Recombinant Antibody - Mouse IgG1 (Chimeric)
Application: mIHC
Reactivity: Human
Conjugate: unconjugated
alpha smooth muscle Actin Recombinant Antibody - Rat IgG1 (Chimeric)
Application: mIHC
Reactivity: Human
Conjugate: unconjugated
alpha smooth muscle Actin Recombinant Rabbit Monoclonal Antibody [SY02-64]
Application: WB,IF-Cell,IF-Tissue,IHC-P,FC,mIHC
Reactivity: Human,Mouse,Rat
Conjugate: unconjugated
alpha smooth muscle Actin Recombinant Antibody [SY02-64] - Mouse IgG1 (Chimeric)
Application: WB,IHC-P,IF-Cell,FC,mIHC
Reactivity: Human,Mouse,Rat
Conjugate: unconjugated
alpha smooth muscle Actin Recombinant Antibody [SY02-64] - Rat IgG1 (Chimeric)
Application: WB,IF-Cell,IHC-P,FC,mIHC
Reactivity: Human,Mouse,Rat
Conjugate: unconjugated
alpha smooth muscle Actin Recombinant Antibody [SY02-64] - Rat IgG1 (Chimeric) - BSA and Azide free
Application: WB,IF-Cell,IHC-P,FC
Reactivity: Human,Mouse,Rat
Conjugate: unconjugated
alpha smooth muscle Actin Recombinant Rabbit Monoclonal Antibody
Application: mIHC
Reactivity: Human
Conjugate: unconjugated