iFluor™ 594 Conjugated Goat anti-rabbit IgG polyclonal Antibody
製品仕様
今すぐ注文,【现货】
問い合わせをクリックCatalog# HA1122
iFluor™ 594 Conjugated Goat anti-rabbit IgG polyclonal Antibody
-
IF-Cell
-
IF-Tissue
-
FC
-
IHC-Fr
-
Rabbit
-
iFluor™ 594
概要
製品名
iFluor™ 594 Conjugated Goat anti-rabbit IgG polyclonal Antibody
抗体の種類
Goat Polyclonal Antibody
免疫原
Rabbit IgG (H+L).
製品の特異性
To minimize cross-reactivity, the iFluor™ 594 conjugated goat anti-rabbit IgG (H+L) antibodies have been highly cross-adsorbed against human IgG and Mouse IgG.
種属反応性
Rabbit
検証された応用例
IF-Cell, IF-Tissue, FC, IHC-Fr
結合
iFluor™ 594
製品の特徴
形態
Liquid
保存方法
Store at +4℃ after thawing. Aliquot store at -20℃. Avoid repeated freeze / thaw cycles.
保存用バッファー
Preservative: 0.02% Sodium azide Constituents: 30% Glycerol, 1% BSA, 68.98% PBS
アイソタイプ
IgG
精製方法
Immunogen affinity purified.
応用希釈度
-
IF-Cell
-
1:500-1:1,000
-
IF-Tissue
-
1:500-1:1,000
-
FC
-
1:500-1:1,000
-
IHC-Fr
-
1:500-1:1,000
論文における応用例
| IF | 確認する 48 以下の論文 |
| WB | 確認する 5 以下の論文 |
| IF-cell | 確認する 4 以下の論文 |
| IF-Cell | 確認する 2 以下の論文 |
| IF-tissue | 確認する 2 以下の論文 |
| IHC-P | 確認する 1 以下の論文 |
| IF-Tissue | 確認する 1 以下の論文 |
| mIHC | 確認する 1 以下の論文 |
論文における種属
| Mouse | 確認する 23 以下の論文 |
| Human | 確認する 14 以下の論文 |
| Rat | 確認する 13 以下の論文 |
| Pakchoi | 確認する 1 以下の論文 |
| Fish | 確認する 1 以下の論文 |
| Dog | 確認する 1 以下の論文 |
ターゲット
機能
Whole IgG antibodies are isolated as intact molecules from antisera by immunoaffinity chromatography. They have an Fc portion and two antigen binding Fab portions joined together by disulfide bonds and therefore they are divalent. The average molecular weight is reported to be about 160 kDa. The whole IgG form of antibodies is suitable for the majority of immunodetection procedures and is the most cost effective. iFluor™ 594 dyes have fluorescence excitation and emission maxima of ~590 nm and ~610 nm respectively. iFluor™ 594 family is pH-independent from pH 3 to 11. These spectral characteristics make this new dye family an excellent alternative. iFluor™ 594 is much easier to be conjugated with RPE with much higher conjugation yield, and the resulted RPE-iFluor™ 594 tandem has better FRET efficiency. iFluor™ 594 SE is reasonably stable and shows good reactivity and selectivity with protein amino groups.
背景文献
暂无
画像
-
Immunofluorescence analysis of paraffin-embedded mouse brain tissue labeling Synaptophysin (ET1606-56) and beta Ⅲ tubulin (M0805-8).
The section was pre-treated using heat mediated antigen retrieval with Tris-EDTA buffer (pH 9.0) for 20 minutes. The tissues were blocked in 10% negative goat serum for 1 hour at room temperature, washed with PBS. And then probed with the primary antibodies Synaptophysin (ET1606-56, red) at 1/200 dilution and beta Ⅲ tubulin (M0805-8, green) at 1/200 dilution at +4℃ overnight, washed with PBS. Goat Anti-Rabbit IgG H&L (iFluor™ 594, HA1122) and Goat Anti-Mouse IgG H&L (iFluor™ 488, HA1125) were used as the secondary antibodies at 1/1,000 dilution. DAPI was used as nuclear counterstain. -
Immunocytochemistry analysis of HepG2 cells labeling eIF-6 with Mouse anti-eIF-6 antibody (HA600051) at 1/100 dilution.
Cells were fixed in 4% paraformaldehyde for 20 minutes at room temperature, permeabilized with 0.1% Triton X-100 in PBS for 5 minutes at room temperature, then blocked with 1% BSA in 10% negative goat serum for 1 hour at room temperature. Cells were then incubated with Mouse anti-eIF-6 antibody (HA600051) at 1/100 dilution in 1% BSA in PBST overnight at 4 ℃. Goat Anti-Mouse IgG H&L (iFluor™ 488, HA1125) was used as the secondary antibody at 1/1,000 dilution. PBS instead of the primary antibody was used as the secondary antibody only control. Nuclear DNA was labelled in blue with DAPI.
beta Tubulin (ET1602-4, red) was stained at 1/100 dilution overnight at +4℃. Goat Anti-Rabbit IgG H&L (iFluor™ 594, HA1122) were used as the secondary antibody at 1/1,000 dilution. -
Flow cytometric analysis of HeLa cells labeling Lamin A/C.
Cells were fixed and permeabilized. Then stained with the primary antibody (ET7110-12, 1ug/ml) (red) compared with Rabbit IgG Isotype Control (green). After incubation of the primary antibody at +4℃ for an hour, the cells were stained with a iFluor™ 594 conjugate-Goat anti-Rabbit IgG Secondary antibody (HA1122) at 1/1,000 dilution for 30 minutes at +4℃. Unlabelled sample was used as a control (cells without incubation with primary antibody; black). -
Flow cytometric analysis of K-562 cells labeling LFNG.
Cells were fixed and permeabilized. Then stained with the primary antibody (HA721367, 1ug/ml) (red) compared with Rabbit IgG Isotype Control (green). After incubation of the primary antibody at +4℃ for an hour, the cells were stained with a iFluor™ 594 conjugate-Goat anti-Rabbit IgG Secondary antibody (HA1122) at 1/1,000 dilution for 30 minutes at +4℃. Unlabelled sample was used as a control (cells without incubation with primary antibody; black).
ご注意ください: All products are "FOR RESEARCH USE ONLY AND ARE NOT INTENDED FOR DIAGNOSTIC OR THERAPEUTIC USE"
論文での実績
-
The role of a high-salt diet in the modulation of silicosis
Author:
PMID: 10.1016/j.jff.2025.107141
Journal: Journal Of Functional Foods
アプリケーション: IF
交差性: Rat,Mouse
掲載日: 2026 Jan
-
Citation
-
Wnt3a promotes in situ dentin formation through NKD1-MSX1 axis-mediated odontogenic differentiation of dental pulp stem cells
Author:
PMID: 10.1038/s41368-025-00406-3
Journal: International Journal Of Oral Science
アプリケーション: IF
交差性: Human
掲載日: 2026 Jan
-
Citation
-
NRF2 nuclear translocation and interaction with DUSP1 regulate the osteogenic differentiation of murine mandibular osteoblasts stimulated with Porphyromonas gingivalis lipopolysaccharide
Author: Zhongxiu WANG
PMID: 40987556
Journal: Journal of Zhejiang University-SCIENCE B
アプリケーション: IF
交差性: Mouse
掲載日: 2025 Sept
-
Citation
-
Mast Cells, Pancreatic Stellate Cells, and Telocytes in Chronic Pancreatitis: Ultrastructural Study
Author: Irina Chekmareva, Andrey Kostin, Oksana Paklina, Dmitry Kalinin, Dmitry Suraev, Nikolay Karnaukhov, Alexander Alekhnovich, Atim Emaimo John, Viktoria Shishkina, Igor Buchwalow, Markus Tiemann, Dmitrii Atiakshin
PMID: 41155461
Journal: International Journal Of Molecular Sciences
アプリケーション: IF-Tissue
交差性: Human
掲載日: 2025 Oct
-
Citation
-
G protein-coupled Estrogen Receptor Activation Exerts Protective Effects via Modulating Brain and Gut NLRP3 Inflammasome in Parkinson’s Disease
Author: Yan Liang, Liyuan Zhou, Hanqun Liu, Xiaoguang Huang, Yanhua Li, Xiaofeng Li, Shuxuan Huang
PMID: 41152022
Journal: Experimental Neurobiology
アプリケーション: IF-tissue
交差性: Mouse
掲載日: 2025 Oct
-
Citation
-
Multifunctional Inorganic-Nanosheets-Based Nanohydrogel for Periodontal Bone Regeneration via Antibacterial and Anti-Ferroptotic Immunomodulation
Author: Xuechun Yuan, Shangyou Wen, Haixing Shi, Yaoyao Luo, Shuangcheng Wang, Zhongshan He, Xiangrong Song, Hu Long
PMID: 10.1021/acsami.5c15944
Journal: ACS Applied Materials & Interfaces
アプリケーション: mIHC
交差性: Mouse
掲載日: 2025 Nov
-
Citation
-
Luteolin regulates pyroptosis of triple-negative breast cancer cells through AKT signaling
Author: Gu Junwei, Lan Tian, Hu Zujian, Luo Hua
PMID: 10.1007/s12672-025-04098-3
Journal: Discover Oncology
アプリケーション: IF-cell
交差性: Mouse
掲載日: 2025 Nov
-
Citation
-
Mg–Sc alloy promotes angiogenesis–osteogenesis coupling and ameliorates steroid-induced osteonecrosis of the femoral head
Author: Liang Wen-Hao, Wang Wan-Shun, Gao Peng, Lin Ze-Feng, Chen Ling-Ling, Yu Yang-Yang, Zhang Bei-Chen, Subin Bill, Wu Xiao-Na, Zhang Tao
PMID: 21NOPMID25062501
Journal: Rare Metals
アプリケーション: IF
交差性: Mouse
掲載日: 2025 May
-
Citation
-
A DNA-Mediated Lysosomal Degradation Strategy for Targeted Degradation of PD-L1 Protein
Author: Wenjing Huang, Can Yang, Sizhu Cheng, Shuyue Fu, Xinyu Chen, Yaojin Zhu, Honggang Hu, Fei Gao, Shipeng He
PMID: 40403183
Journal: Journal Of Medicinal Chemistry
アプリケーション: IF
交差性: Human
掲載日: 2025 May
-
Citation
-
MALAT1 promotes microglia activation and neuronal apoptosis through via the miR-124-3p/ SGK1 axis mediating experimental autoimmune encephalomyelitis disease progression in mice
Author: Zhengxia Liu, Xiang Lin, Youquan Tu, Yun Zhou, Minghai Huang, Chunyan Fang
PMID: 40090080
Journal: International Immunopharmacology
アプリケーション: IF
交差性: Mouse
掲載日: 2025 Mar
-
Citation
-
SOAT1 Activates NLRP3 Inflammasome to Promote Cancer-Related Lymphangiogenesis and Metastasis via IL-1β/IL-1R-1 Axis in Oral Squamous Cell Carcinoma
Author: Chengzhi Zhao, Yuhao Wang, Zhishen Jiang, Shengzhao Guo, Liru Hu, Jian Pan, Fan Dan
PMID: 40135589
Journal: Molecular Carcinogenesis
アプリケーション: IF
交差性: Mouse,Human
掲載日: 2025 Mar
-
Citation
-
Curcumin encapsulated zeolitic imidazolate frameworks modified polyetheretherketone promotes osteogenic capacity through immunomodulation
Author: Sihan Ma, Heyi Gong, Duo Sun, Xin Fang, Xiao Han, Yue Liu, Yadi Su, Junqi Wang, Yu Wang, Jinghui Zhao
PMID: 19NOPMID25051201
Journal: Composites Science and Technology
アプリケーション: IF
交差性: Mouse,Rat
掲載日: 2025 Mar
-
Citation
-
FKBP51 is Involved in Epileptic Seizure by Regulating PSD95 in a PTZ-Induced Epileptic Mouse Model
Author: Ling Chen, Wenxiu Cui, Jiyao Qin, Manmin Zhu, Haiqing Zhang, Juan Yang, Zucai Xu, Hao Huang
PMID: 40152573
Journal: Journal Of Integrative Neuroscience
アプリケーション: IF
交差性: Mouse
掲載日: 2025 Mar
-
Citation
-
Dihydromyricetin attenuates intervertebral disc degeneration by inhibiting NLRP3 inflammasome activation via the Keap1/Nrf2/HO-1 pathway
Author: Hainan Hong, Di Guo, Tao Xia, Yuhang Zhang
PMID: 40058758
Journal: European Journal Of Pharmacology
アプリケーション: IF-cell
交差性: Rat
掲載日: 2025 Mar
-
Citation
-
Epigenetic Regulation of PEPT2 as a Novel Strategy to Improve the Antitumor Efficacy of Lenalidomide in Clear Cell Renal Cell Carcinoma
Author: Feifeng Song, Qi Zhang, Zhentao Zhang, Tong Xu, Hui Qin, Yutao Lou, Wanli Zhang, Feng Liu, Yiwen Zhang, Ping Huang
PMID: 10.1096/fj.202500857R
Journal: FASEB Journal
アプリケーション: IF-Cell
交差性: Human
掲載日: 2025 Jun
-
Citation
-
Inhalation exposure to cationic nanoplastic induces ferroptosis in the lung by perturbing core circadian transcription factors Bmal1
Author: Yanliang Wu, Yongrong Yao, Chunyang Wu, Rong He, Zeqian Huang, Chaofeng Zhang
PMID: 40578193
Journal: Journal Of Hazardous Materials
アプリケーション: IF
交差性: Mouse
掲載日: 2025 Jun
-
Citation
-
Varicellovirus bovinealpha 1 UL42 targets host IRF3 to inhibit type I interferon β production
Author: Xinhuan Yin, Qian Du, Dingwen Feng, Donglai Song, Hanpei Zhang, Yong Huang, Dewen Tong
PMID: 40749450
Journal: Veterinary Microbiology
アプリケーション: IF
交差性:
掲載日: 2025 Jul
-
Citation
-
Therapeutic Potential of PDA@CeO2 in Suppressing Hepatic Stellate Cell Activation and Preventing Liver Fibrosis
Author: Han-mei Li, Ju-ying Zhang, Xiao-qing Wang, Li-tao Ye, Bo Ren, Yi-han Leng, Ji-xuan Zhang, You Yang, Qiong Jiang, Lin-li Feng, Yang Li, Jin-hong Yu
PMID: 40689015
Journal: International Journal Of Nanomedicine
アプリケーション: IF
交差性:
掲載日: 2025 Jul
-
Citation
-
HAPLN1 Exhibits Dual Effects: Facilitating Extracellular Matrix Restoration while Enhancing Inflammatory Mediator Production in Arthritic Chondrocytes
Author: Chen Yunting, Luo Chenggen, Huang Kun, Pan Xiaoli, Ao Yulei, Tian Shidan, He Mang, Li Anmao, Chen Yanjuan, Tian Mei, Chen Yong
PMID: 40682641
Journal: Inflammation
アプリケーション: IF
交差性:
掲載日: 2025 Jul
-
Citation
-
MiR-2779-x, a key microRNA that is related to the tumorigenicity of the MDCK cell line
Author: Di Yang, Lingwei Huang, Jiachen Shi, Zhenbin Liu, Jiamin Wang, Zhongren Ma, Ayimuguli Abudureyimu, Zilin Qiao, Jianguo Chen
PMID: 40685024
Journal: Biochimica et Biophysica Acta (BBA) - General Subjects
アプリケーション: IF
交差性: Dog
掲載日: 2025 Jul
-
Citation
-
Respiratory exposure to 6PPD-quinone aggravates Klebsiella pneumoniae pneumonia by impairing the innate immune function of alveolar macrophages
Author: Xia-Wen Qiu, Wenting Zhang, Xuefei Chen, Guofu Luo, Xiaoyan Qi, Qiaoqi Guo, Xinyan Zhou, Xinhai Sun, Hai Xiang, Huajun Feng, Xuehuan Wen, Songjie Bai
PMID: 40690842
Journal: Journal Of Hazardous Materials
アプリケーション: IF
交差性: Mouse
掲載日: 2025 Jul
-
Citation
-
Kinesin-related genes stratified the prognosis and immune responses of clear cell renal cell carcinoma
Author: Zang Wenchong, Ge Luqi, Hu Xiaoping, Xu Tong, Zhang Zhentao, Zhang Yiwen, Song Feifeng
PMID: 40660314
Journal: European Journal of Medical Research
アプリケーション: IF
交差性: Human
掲載日: 2025 Jul
-
Citation
-
NLRC3 Attenuates Antiviral Innate Immune Response by Targeting IRF7 in Grass Carp (Ctenopharyngodon idelus)
Author: Lei Zhang, Haitai Chen, Xiang Zhao, Youcheng Chen, Shenpeng Li, Tiaoyi Xiao, Shuting Xiong
PMID: 39859554
Journal: International Journal Of Molecular Sciences
アプリケーション: IF
交差性: Human,Fish
掲載日: 2025 Jan
-
Citation
-
Capilliposide A relieved dry age-related macular degeneration through ROS/SIRT1/P53 signaling pathway
Author: Fanwei Xia, Luping Wang, Ying Ji, Zhao Wang, Yue Feng, Huajun Liao, Xin Pan, Shouxin Li, Wei Zhu, Jingkui Tian, Xiangmin Tong, Jiahui Ma
PMID: 39984014
Journal: European Journal Of Pharmacology
アプリケーション: IF
交差性: Mouse
掲載日: 2025 Feb
-
Citation
-
Cells Co-Producing Insulin and Glucagon in Congenital Hyperinsulinism
Author:
PMID: 10.3390/life16010018
Journal: Life-Basel
アプリケーション: IF-tissue
交差性: Human
掲載日: 2025 Dec
-
Citation
-
Nuclear exosome targeting complex safeguards hematopoietic stem cell self-renewal and genomic integrity through resolving R loops
Author: Yinghao Pan, Hongna Zuo, Xianjin Yan, Jiali Li, Yuwen Li, Jin Li, You Wu, Liquan Hong, Mingwei Wang, Aiwei Wu, Zhenyu Ju, Yawei Gao, Hu Wang
PMID: 10.1016/j.celrep.2025.116650
Journal: Cell Reports
アプリケーション: IF-cell
交差性: Mouse
掲載日: 2025 Dec
-
Citation
-
Combination of αCD4 antibody and retinal antigen injection induces long-term disease control in autoimmune uveitis
Author: Dijie Qiao, Lu Zhang, Yajie Zhong, Dongmei Liu, Zilin Chen, Wai Po Chong, Jun Chen
PMID: 40918114
Journal: Frontiers In Immunology
アプリケーション: IF
交差性: Mouse
掲載日: 2025 Aug
-
Citation
-
HDAC6/Trim21 aggravates macrophage inflammatory response and titanium-induced osteolysis via GSDMD signaling pathway
Author: Chen Junxi, Liu Taihe, Luo Jiankai, Chen Zhipeng, Yu Yifan, Sun Haopeng, Tan Muyun, Sun Yujun, Li Shixun, Li Changchuan, Ding Yue
PMID: 40751445
Journal: Journal Of Immunology
アプリケーション: WB
交差性: Mouse
掲載日: 2025 Aug
-
Citation
-
The role of type-H vessels in the osteoinduction of calcium phosphate ceramics
Author: Cong Feng, Yuyi Wang, Chuyao Xu, Wenling Dai, Haibo Teng, Xuening Chen, Jianguo Xu, Xiangdong Zhu, Xiangfeng Li, Xingdong Zhang
PMID: 13NOPMID25092802
Journal: Chemical Engineering Journal
アプリケーション: IF
交差性: Mouse,Rat
掲載日: 2025 Aug
-
Citation
-
The Protective Role of DUSP4 in Retinal Pigment Epithelium Senescence and Degeneration
Author: Xiyuan Liu, Zhaoze Ni, Jing Zhang, Xiaoyan Lin, Chenxin Wu, Yuyang Wu, Lingqin Dong, Zongduan Zhang, Zai-Long Chi
PMID: 40332382
Journal: International Journal Of Molecular Sciences
アプリケーション: IF
交差性: Mouse
掲載日: 2025 Apr
-
Citation
-
Cepharantine prevents hypertrophic scarring by regulating the TGF-β/SMAD pathway
Author: Liu Chenhuan, Yu Qin, Shen Lingyan, Wen Xiaoyan, lian Juan, Wang Jiani, Yang Jin, Chen Lin
PMID: 40274641
Journal: Archives Of Dermatological Research
アプリケーション: WB
交差性: Mouse
掲載日: 2025 Apr
-
Citation
-
Engineering Antibacterial, Biocompatible, Anti-Oxidant Titanium-Based Implants Using Polyphenols-Chlorhexidine Networks for Bone Regeneration
Author: Yankai Wang, Biao Hong, Baozang Yin, Yuan Li, Liuwei Huang, Shuang Tan, Tiancheng Gao, Manfred F. Maitz, Junsheng Zhang, Shunli Zheng, Can Huang, Hua Qiu, Jialong Chen, Xiangyang Li
PMID: 40270268
Journal: Advanced Healthcare Materials
アプリケーション: IF
交差性: Rat
掲載日: 2025 Apr
-
Citation
-
SLC26A4 C.317C > A Variant: Functional Analysis and Patient-Derived Induced Pluripotent Stem Line Development
Author: Yijing Li, Tao Sun, Sang Hu, Hongen Xu, Teng Zhang, Jinlong Liu, Shuangshuang Lu, Bing Wang, Guo Dan
PMID: 40260864
Journal: Molecular Genetics & Genomic Medicine
アプリケーション: IF
交差性: Human
掲載日: 2025 Apr
-
Citation
-
A bilayer hydrogel mimicking the periosteum-bone structure for innervated bone regeneration
Author: Wenhui Lyu, Yuyue Zhang, Shaopei Ding, Xiang Li, Tong Sun, Jun Luo, Jian Wang, Jianshu Li, Lei Li
PMID: 39356311
Journal: Journal Of Materials Chemistry B
アプリケーション: IF
交差性:
掲載日: 2024 Sept
-
Citation
-
Construction of tissue engineered cornea with skin-derived corneal endothelial-like cell and mechanism research for the cell differentiation
Author: Shen Lin, Han Fang, Pan Lijie, Du Liqun, Sun Peng, Zhang Kai, Wu Xinyi, Pang Kunpeng, Zhu Jing
PMID: 39286645
Journal: Frontiers In Medicine
アプリケーション: IF
交差性:
掲載日: 2024 Sept
-
Citation
-
Diacetoxy-6-gingerdiol protects the extracellular matrix of nucleus pulposus cells and ameliorates intervertebral disc degeneration by inhibiting the IL-1β-mediated NLRP3 pathway.
Author: Huifeng Xi,et al
PMID: 39568855
Journal: Heliyon
アプリケーション: IF
交差性:
掲載日: 2024 Sep
-
Citation
-
Silencing CXCR6 promotes epithelial-mesenchymal transition and invasion in colorectal cancer by activating the VEGFA/PI3K/AKT/mTOR pathway
Author: Zhuo Liu,et al
PMID: 39500082
Journal: International Immunopharmacology
アプリケーション: IF
交差性: Mouse
掲載日: 2024 Nov
-
Citation
-
Plexin-B2 Mediates Orthodontic Tension-Induced Osteogenesis via the RhoA/F-Actin/YAP Pathway
Author: Qiming Li, Xinyi Chen, Xinyi Li, Xiaoge Jiang, Xingjian Li, Xinrui Men, Yan Li, Song Chen
PMID: 39485327
Journal: Journal Of Periodontal Research
アプリケーション: IF
交差性:
掲載日: 2024 Nov
-
Citation
-
Microenvironment-responsive injectable hydrogel for neuro-vascularized bone regeneration
Author: Wanshun Wang,et al
PMID: 39687796
Journal: Materials Today Bio
アプリケーション: IF
交差性: Rat
掲載日: 2024 Nov
-
Citation
-
Transcriptomics of tissue exosomes to investigate miR-195-5p's amelioration of endometrial fibrosis via the YAP-Smad7 pathway: an animal study
Author: Jia-Ming Chen,et al
PMID: 39574130
Journal: Journal Of Translational Medicine
アプリケーション: IF
交差性: Rat
掲載日: 2024 Nov
-
Citation
-
S-adenosyl-L-methionine alleviates the senescence of MSCs through the PI3K/AKT/FOXO3a signaling pathway
Author: Shang Lipeng, Li Xiaoxia, Ding Xiaoyan, Liu Guoxiang, Pan Zhen, Chen Xiangyan, Wang Yuelei, Li Bing, Wang Ting, Zhao Robert Chunhua
PMID: 38427800
Journal: Stem Cells
アプリケーション: IF
交差性: Human
掲載日: 2024 Mar
-
Citation
-
Proton pump inhibitors enhance macropinocytosis-mediated extracellular vesicle endocytosis by inducing membrane v-ATPase assembly
Author: Xinliang Lu, Zhengbo Song, Jiayue Hao, Xianghui Kong, Weiyi Yuan, Yingying Shen, Chengyan Zhang, Jie Yang, Pengfei Yu, Yun Qian, Gensheng Zhang, Huajun Feng, Jianli Wang, Zhenzhai Cai, Zhijian Cai
PMID: 38532609
Journal: Journal Of Extracellular Vesicles
アプリケーション: IF
交差性:
掲載日: 2024 Mar
-
Citation
-
Nr4a1 enhances Wnt4 transcription to promote mesenchymal stem cell osteogenesis and alleviates inflammation-inhibited bone regeneration
Author: Gao Yangshuai,et al
PMID: 38429926
Journal: Molecular Therapy
アプリケーション: IF
交差性: Mouse
掲載日: 2024 Mar
-
Citation
-
Sulfated Laminarin Polysaccharides Reduce the Adhesion of Nano-COM Crystals to Renal Epithelial Cells by Inhibiting Oxidative and Endoplasmic Reticulum Stress
Author: He Tianqu,et al
PMID: 38931471
Journal: Pharmaceuticals
アプリケーション: IF
交差性: Human
掲載日: 2024 Jun
-
Citation
-
hnRNPH1 maintains mitochondrial homeostasis by establishing NRF1/DRP1 retrograde signaling under mitochondrial stress
Author: Zhao Lili,et al
PMID: 38898233
Journal: Cell Death & Differentiation
アプリケーション: IF
交差性:
掲載日: 2024 Jun
-
Citation
-
Xuefu Zhuyu decoction alleviates deep vein thrombosis through inhibiting the activation of platelets and neutrophils via sirtuin 1/nuclear factor kappa-B pathway
Author: Boning Huang, Ping Tang, Youchen Liu, Fangle Liu, Yuying Zheng, Xinrong Yang, Xiubing Zhang, Huiyi Xie, Liuqing Lin, Bingqing Lin, Baoqin Lin
PMID: 38908490
Journal: Journal Of Ethnopharmacology
アプリケーション: IF
交差性: Rat
掲載日: 2024 Jun
-
Citation
-
Age-related dysregulation of CXCL9/10 in monocytes is linked to impaired innate immune responses in a mouse model of Staphylococcus aureus osteomyelitis
Author: Lin Yihuang,et al
PMID: 39001897
Journal: Cellular And Molecular Life Sciences
アプリケーション: IF
交差性:
掲載日: 2024 Jul
-
Citation
-
IKIP downregulates THBS1/FAK signaling to suppress migration and invasion by glioblastoma cells
Author: Zhu Zhaoying,et al
PMID: 38948026
Journal: Oncology Research
アプリケーション: IF
交差性:
掲載日: 2024 Jul
-
Citation
-
Extracellular vesicles from alveolar macrophages harboring phagocytosed methicillin-resistant Staphylococcus aureus induce necroptosis
Author: Bai Songjie,et al
PMID: 38985677
Journal: Cell Reports
アプリケーション: IF
交差性:
掲載日: 2024 Jul
-
Citation
-
PEDV inhibits HNRNPA3 expression by miR-218-5p to enhance cellular lipid accumulation and promote viral replication
Author: Shi Xiaojie,et al
PMID: 38259103
Journal: mBio
アプリケーション: IF
交差性: Human
掲載日: 2024 Jan
-
Citation
-
Epigenetic modifications of 45S rDNA associates with the disruption of nucleolar organisation during Cd stress response in Pakchoi
Author: Xiang Yan,et al
PMID: 38157795
Journal: Ecotoxicology And Environmental Safety
アプリケーション: IF
交差性: Pakchoi
掲載日: 2024 Jan
-
Citation
-
A Novel Nanoscale Phase-Change Contrast Agent Evaluates the Hepatic Fibrosis Through Targeting Hepatic Stellate Cell Platelet-Derived Factor Beta Receptor by Ultrasound in Vitro
Author: Han-mei Li ,et al
PMID: 39690041
Journal: Ultrasound In Medicine & Biology
アプリケーション: WB
交差性: Rat
掲載日: 2024 Dec
-
Citation
-
Tomatidine Alleviates Intervertebral Disc Degeneration by Activating the Nrf2/HO-1/GPX4 Signaling Pathway
Author: Ze Li,et al
PMID: NOPMID24123106
Journal: Drug Design Development And Therapy
アプリケーション: WB
交差性: Rat
掲載日: 2024 Dec
-
Citation
-
Injectable NGF-loaded double crosslinked collagen/hyaluronic acid hydrogels for irregular bone defect repair via neuro-guided osteogenic process
Author: Jiang Qingsong,et al
PMID: NO PMID20240822
Journal: Chemical Engineering Journal
アプリケーション: IF
交差性:
掲載日: 2024 Aug
-
Citation
-
ELK1-CDKL5-Rac1 signaling pathway regulates the migration of endothelial cells to promote angiogenesis induced by nanoniobium particles
Author: Zhou Xiaohe,et al
PMID: NO PMID20240815
Journal: Rare Metals
アプリケーション: IF
交差性:
掲載日: 2024 Aug
-
Citation
-
Angiotension II directly bind P2X7 receptor to induce myocardial ferroptosis and remodeling by activating human antigen R
Author: Zhong Xin,et al
PMID: 38626575
Journal: Redox Biology
アプリケーション: IF
交差性: Mouse
掲載日: 2024 Apr
-
Citation
-
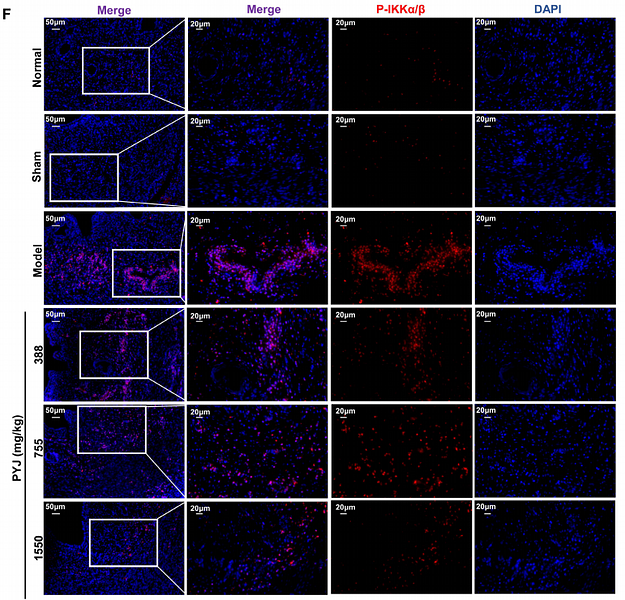
Pen Yan Jing Tablets Alleviates Pelvic Inflammatory Disease by Inhibiting Akt/NF-κB Pathway
Author: Ping Tang, Qi Ding, Juan Lin, Xinrong Yang, Yiting Wang, Fangle Liu, Yuying Zheng, Liuqing Lin, Deqin Wang, Baoqin Lin
PMID: 37790843
Journal: International Journal Of Medical Sciences
アプリケーション: IHC-P,IF
交差性: Rat
掲載日: 2023 Sept
-
Citation
-
Buyang Huanwu decoction ameliorates bleomycin-induced pulmonary fibrosis in rats by attenuating the apoptosis of alveolar type II epithelial cells mediated by endoplasmic reticulum stress
Author:
PMID: 37813290
Journal: Journal Of Ethnopharmacology
アプリケーション: IF-Cell
交差性: Rat
掲載日: 2023 Oct
-
Citation
-
Metal-organic framework-based photodynamic combined immunotherapy against the distant development of triple-negative breast cancer
Author: Liang Xiaoyan, Mu Min, Chen Bo, Fan Rangrang, Chen Haifeng, Zou Bingwen, Han Bo, Guo Gang
PMID: 37996880
Journal: Biomaterials Research
アプリケーション: WB
交差性: Mouse
掲載日: 2023 Nov
-
Citation
-
The effect of BMP9 on inflammation in the early stage of pulpitis
Author:
PMID: 36700591
Journal: Journal Of Applied Oral Science
アプリケーション: IF-cell
交差性: Human
掲載日: 2023 Jan
-
Citation
-
GRAMD4 regulates PEDV-induced cell apoptosis inhibiting virus replication via the endoplasmic reticulum stress pathway
Author:
PMID: 36738512
Journal: Veterinary Microbiology
アプリケーション: IF
交差性: Human
掲載日: 2023 Apr
-
Citation
-
Splicing factor SF3B3, a NS5-binding protein, restricts ZIKV infection by targeting GCH1
Author:
PMID: 36572150
Journal: Virologica Sinica
アプリケーション: IF
交差性:
掲載日: 2023 Apr
-
Citation
-
Microcystin-LR induced transgenerational effects of thyroid disruption in zebrafish offspring by endoplasmic reticulum stress-mediated thyroglobulin accumulation and apoptosis
Author:
PMID: 36690294
Journal: Environmental Pollution
アプリケーション: IF
交差性: Rat
掲載日: 2023 Apr
-
Citation